import astx
from irx.builder import BuilderIRx
IRx aims to provide a translator to LLVM-IR from ASTx objects.
Getting Started
First, check our documentation about the installation.
Now, let’s import our library:
builder = Builder()
module = builder.module()
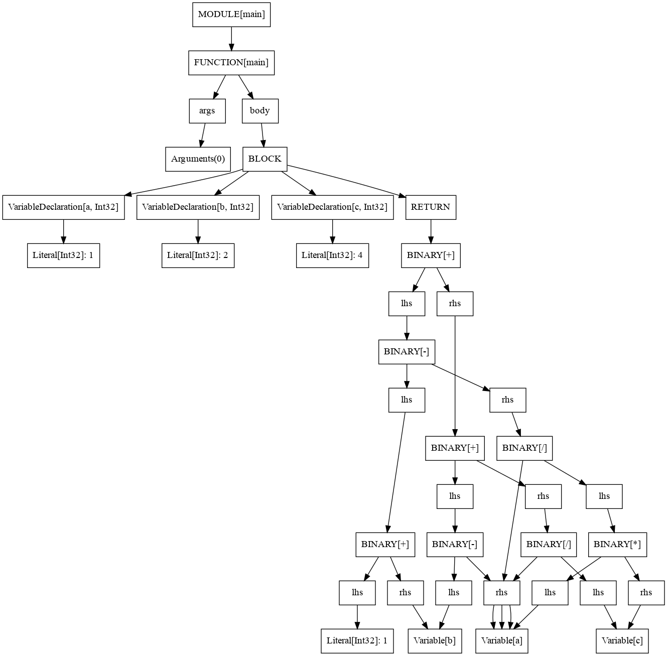
decl_a = astx.VariableDeclaration(name="a", type_=astx.Int32(), value=astx.LiteralInt32(1))
decl_b = astx.VariableDeclaration(name="b", type_=astx.Int32(), value=astx.LiteralInt32(2))
decl_c = astx.VariableDeclaration(name="c", type_=astx.Int32(), value=astx.LiteralInt32(4))
a = astx.Identifier(name="a")
b = astx.Identifier(name="b")
c = astx.Identifier(name="c")
lit_1 = astx.LiteralInt32(1)
basic_op = lit_1 + b - a * c / a + (b - a + c / a)
main_proto = astx.FunctionPrototype(
name="main", args=astx.Arguments(), return_type=astx.Int32()
)
main_block = astx.Block()
main_block.append(decl_a)
main_block.append(decl_b)
main_block.append(decl_c)
main_block.append(astx.FunctionReturn(basic_op))
main_fn = astx.FunctionDef(prototype=main_proto, body=main_block)
module.block.append(main_fn)module
print(builder.translate(module)); ModuleID = "Arx"
target triple = "unknown-unknown-unknown"
target datalayout = ""
declare i32 @"putchar"(i32 %".1")
define i32 @"putchard"(i32 %".1")
{
entry:
%".3" = call i32 @"putchar"(i32 %".1")
ret i32 0
}
define i32 @"main"()
{
entry:
%"c" = alloca i32
%"b" = alloca i32
%"a" = alloca i32
store i32 1, i32* %"a"
store i32 2, i32* %"b"
store i32 4, i32* %"c"
%"b.1" = load i32, i32* %"b"
%"addtmp" = add i32 1, %"b.1"
%"a.1" = load i32, i32* %"a"
%"c.1" = load i32, i32* %"c"
%"multmp" = mul i32 %"a.1", %"c.1"
%"a.2" = load i32, i32* %"a"
%"divtmp" = sdiv i32 %"multmp", %"a.2"
%"subtmp" = sub i32 %"addtmp", %"divtmp"
%"b.2" = load i32, i32* %"b"
%"a.3" = load i32, i32* %"a"
%"subtmp.1" = sub i32 %"b.2", %"a.3"
%"c.2" = load i32, i32* %"c"
%"a.4" = load i32, i32* %"a"
%"divtmp.1" = sdiv i32 %"c.2", %"a.4"
%"addtmp.1" = add i32 %"subtmp.1", %"divtmp.1"
%"addtmp.2" = add i32 %"subtmp", %"addtmp.1"
ret i32 %"addtmp.2"
}